体育博彩

现在是:
ENGLISH |
设为体育博彩  |  加入收藏
 
-更多-

 
当前位置: 体育博彩>>商院动态>>体育博彩动态 >>正文
 
心手相连,共克时艰——体育博彩 师生同心协力、共同战“疫”,全面落实线上教学任务纪实
2020年02月20日 江蓉  教务办   (浏览次数:)

在经历了2020年这个不同寻常的春节,我们即将迎来一个不同寻常的新学期。

学校根据全国和全省防控新型冠状病毒感染肺炎疫情工作指令和有关最新部署要求,决定师生延期返校,在师生返校之前,按照宁波大学校历开展线上教学。

学院为保证疫情防控期间教学组织与管理工作按原定教学计划开展,多措并举,严加落实,竭尽全力保障教学工作正常有序进行。

一、学院准确预判、高效组织

1、准确预判,提前筹划

24日,学院根据当时疫情发展情况,预判到可能实施线上教学,就着手在学院工作群中发布如何组织和实施线上教学的相关信息,并开始前期筹划安排。

    2、正式启动,周密策划

    2月6日接到学校“延期开学,线上教学”的通知后,学院第一时间落实学校文件精神。结合实际情况,学院成立以金祥荣院长为组长的防控疫情教学专项工作小组,制定了《体育博彩 2019-2020学年第二学期本科生延期开学线上教学方案》(商院政〔2020〕4号),作为指导学院线上教学工作的总体文件。院长、院党委书记、副书记和分管本科教学工作协理副院长一起参与牵头指导,教务、学工、系主任、国际办、督导、班主任、实验室等多部门相互协调配合,保障在此期间教学工作的正常进行。

    学院又根据《体育博彩 2019-2020学年第二学期本科生延期开学线上教学方案》文件精神,精心编制《体育博彩 线上教学教师工作指南》、《致体育博彩 全体学生的一封信》、《致体育博彩 全体教职工的一封信》,使全院师生都能及时了解情况,统一思想,积极行动,做好线上教学准备工作。

    3、精心组织各类资源

    针对我院老师以往大多采取传统教学模式,对线上教学平台和操作不太了解的现实情况,学院组织有经验的老师,通过自制、转发等方式,组织各类线上培训资源,供老师们学习。据不完全统计,学院自制“如何在学校数字平台上新建课程”、“如何通过学校数字平台给选课学生发送课程通知”、“如何通过PPT来录课”等8个线上教学操作指导小视频,转发各类线上培训信息12条,网络平台学习视频链接9条,提供电子教材等线上教学资源申领信息10余条,分享各类线上教学平台和教学工具使用指南11条。不仅方便了本院教师学习,还分享给多个兄弟学院,得到一致好评。

    4、有序推进各项工作

    2月6日,学院全面启动线上教学准备工作以后,教务办全员开始线上办公,传达学校精神,编制发送学院文件通知,以一对一微信询问的方式了解老师接收文件情况及对“线上教学准备工作及要求”的了解情况。

    2月15日,学院教务办与每一位老师一对一联系,全面细致的排摸落实老师们线上教学准备及困难情况,有针对性的解决老师们的困难。动员包括5名外教在内的133名教师,除必须延后线下开展的实习实践类课程以外的300门课程全部实施线上教学,确保近3000名国内外学生开学后的正常线上学习。

    2月17日,学院教务办与每一位老师一一联系,落实老师们教材、教学资料准备情况,经过共同努力,300门课程基本上完成了线上教学所需教学资料的准备工作,很多老师已将电子资料发给学生开展前期预习。

    2月18日-20日,学院教务办在学工办、班主任协助下以调查问卷的方式对我院中国学生、留学生和阳明学院大一的经济学类、工商管理类及国际工商管理类学生进行了学生网络上课准备及困难情况排摸,共收到我院国内学生答卷1932份、留学生答卷305份、阳明学院学生答卷597份。其中国内学生的回答率达到100%,部分因时差和网络问题没有完成答卷的留学生还在持续跟踪中。

    2月19日,学院又将老师线上教学预案汇总表、各教学平台操作指南、前期问卷调查收集的问题及回复等学生关注热点编制成《体育博彩 防疫延期开学期间本科生学习指导手册》,发送给每一个班级每一个学生,让每位学生都能及时了解线上教学布置安排、进展现状,提前做好学习准备。

 

    二、教师克服困难、积极参与

    1、主动迎接挑战

    突如其来的疫情,让所有人都措手不及,疫情给本科教学工作带来的特殊挑战,但商院人没有退缩,主动化危机为契机,努力适应教学方法变革。

    面对挑战,广大教师表现出极大的工作热情,体现了高度的责任感,展示了商院人的智慧。

    2月8日,所有任课老师都积极参与观看学校组织的《关于开展“停课不停学”信息化教学能力提升培训》网上直播。

    观看直播后,老师们纷纷放弃休假、暂停手中的科研工作,积极投入到线上教学准备工作中。学习线上教学各平台操作流程,上网找寻与自己课程相匹配合适的优质教学资源,与出社版联系获得教材电子版,无法获得教材电子版的老师用手机拍照或扫描方式将教材一页页的手工制作成电子版资料发给学生,课程群团队老师之间协调共享教学内容和教学平台,调整教学内容以适应线上教学形式,建课、组群、联系学生,测试平台,预授课......面对全新、繁杂的工作,老师们积极主动、互帮互助,千方百计、想方设法攻坚克难。

    2、团队协调共建、教师互帮互助

    2019年,我院大力推进教学团队培育建设,共组建课程(群)教学团队49个,辐射覆盖专业课程达到106门,涵盖所有专业核心课程。接到学校新学期线上教学工作布置后,各团队负责人积极行动,组织团队成员群内讨论,分工合作协同共建线上课程,大大提高了线上教学准备工作的效率和效果。

    体育博彩 工作群成了经验交流群,每天有成百上千条对话记录,各位教师在群里分享各类线上教学平台和软件,交流自己的使用经验,探讨不同平台和工具授课的使用方法与优缺点。其中,我院的吴琛老师、朱爱武老师、邱波老师等部分老师是较早地带领学生测试和探索网络教学,她们根据与学生实际演练的体会,在群里与大家分享各平台使用感受。全院老师齐心协力共渡难关,共同迎接线上教学的挑战。

(老师们在群中探索和分享不同平台授课体验)

在老师们共同努力,在不到两周时间内提前完成线上教学准备工作的阶段性任务。各项准备工作全面有序快速推进,真正做到了统一要求、统一行动,充分体现了商院人精神和风貌。

 

三、部门无缝对接、协调联动

1、院内部门间统筹协调

学院各部门在接到工作任务后积极行动,应对各种形势变化和突发情况,全力解决教师与学生遇到的问题,切实推进教学工作,全面落实各项工作,及时掌握各项动态,为春季学期如期开课保驾护航。

学院各部门没有受到空间的影响,充分利用现代化手段,保持信息畅通,通力合作,做好了线上教学准备工作的协调工作。

2月14日,盛沛副院长、国际办、印尼Buins大学、教务办一起通过微信会议的方式进行了协调并确定了印尼Buins大学我院留学生春季学期教学工作安排。

2月18日,史宏协书记、朱一鸿协理副院长、韩雯琛副书记、教务办全体人员、学工办全体人员一起召开视频会议,再次协调线上教学前期准备工作。

通过各部门间的通力合作,有效保障了我院线上教学准备工作的顺利开展。

2、与职能部门、兄弟学院密切合作

学院在组织自身力量解决线上教学面临各种困难的同时,还积极对接学校教务处、学生处、图书馆与信息中心、国交学院等相关职能部门及兄弟学院,确保在政策、技术及信息交流等方面的为教师和学生搭建沟通桥梁,提供充分保障。

(各学院教务秘书互相帮助,搭建老师与学生沟通的桥梁)

 

四、保障全面覆盖、及时高效

所有师生在家实施线上网络教与学,这样的规模和范围前所未有,面对层出不穷的新问题、新情况,商院人利用自己的勤奋、智慧和能力一一高效化解。

学工办老师密切关心学生的需求,通过电话、微信、邮件等多个渠道与学生保持密切沟通。

教务老师通常需要回复老师、学生信息到凌晨,大家形成一个紧密团结又合理分工的整体,有效帮助师生,做好保障工作。

1、急学生所急,解决学生各类困难

我院辅导员老师晚上偶尔在学生朋友圈内发现了这样一条求助信息:

在发现学生的困惑后,辅导员把这一情况第一时间反馈在学院教务工作群中。学院分管本科教学的协理副院长连夜并把这个问题反馈给学校教务处寻求帮助,教务处领导迅速回应,并随即将信息转发到学校保障小组,学校高度重视,乐校长亲自督办,多部门联动。第二天上午图书馆副馆长董其军老师便跟学生取得了联系,并帮学生解决了现实问题。学生事后在回复辅导员的时候,开心地说“问题已经解决了,谢谢老师帮忙!我也会帮着解答其他碰到类似问题的同学。”

2、免费流量,助力网络学习

“停课不停学,停课不停教”为了响应教育部的号召,学院有条不紊的组织开展线上教学准备工作。在前期学生情况排摸中,学院了解到部分同学家里没有Wifi,手机流量也不足,对他们线上学习带来困难。为了保证学生顺利参加线上教学,学院第一时间联系各大电信运营商,为同学们购买流量套餐。在电话回访的时候一位同学讲“我就填了一下问卷,真的没有想到学院会真的注意到我的困难”。是的,全院1862名在籍在校的学生共填写1932份问卷,每一份问卷老师都认真阅读,将所有问题分类、汇总组织讨论,寻求解决办法。你们的的困难学院记在心里,做在行动上。

3、逐条翻译,步步指引留学生。

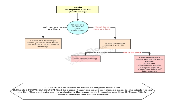
语言不通,存在时差。线上学习对来自世界各地的留学生都是不小的挑战,如何加入课堂,如何与老师取得联系对他们来说多少有点头疼。体育博彩 400多名留学生自打进入商院的那一刻就是我们中的一份子,一个也不能落下。为了更好地联系学生,指导线上学习,体育博彩 教务办王小西老师,翻译中文网站,自制流程图,步步指引,悉心指导。负责给留学生上课的任课老师,反复尝试各种软件为的就是哪怕有时间和空间的限制,也希望能保证授课质量,将知识与智慧带给他们的学生们。

王小西老师自制的流程图和英译版网络学习平台使用指引

4、转专业高效完成,助力学生提前选课

2月12日上午接到学校教务处开展转专业工作的通知,下午学院就按申请专业所在学科分组,协调专家,组成专家组在钉钉群内以视频会议的方式进行面试。

考虑到学生明确了转专业结果后才能进行退改选,专家组老师们急学生所急,从下午2点开始,一直忙碌到晚上7点,都没顾得上吃饭,把申请转专业到我院的29名学生一一视频面试。

随后,专家们又结合学生学习成绩和面试情况,经过慎重讨论,确定准予转入学生名单。2月15日,经学院党政联席会议核准后的转专业拟录取名单在学院网上公示。确保了学生在2月18日前的第一轮退改选中就可以提前开始新专业课程的选课,不落进度。体现了学院既尊重规则,又不失灵活,尽可能为学生提供方便的服务意识。

此后,为了更加高效的解决转专业学生的选课上的困难和对培养方案的困惑,学院专门组建转专业QQ答疑群,指派有经验的教务老师在线指导,答疑解惑,尽力满足学生的选课需求,及时解决学生面临的困难。

5、冒疫情风险赴学校查阅试卷,确保学生积点分计算和退改选

2月17号,宁波市早就实施了一个家庭两天一次一人出小区的规定,学校也已经实行封闭管理,校园一片寂静。但是有一个逆行的身影走向体育博彩 教务办公室,为的就是就个别学生质疑的期末考试成绩进行试卷核查。学生的成绩涉及积点分的计算及重修和退改选,对学生后续转专业和评奖评优都有重大的影响。为了确保分数的准确,在向院领导和学校保卫处报备后,丛海彬和傅梅两位老师分别驱车从鄞州和慈城赶到办公室对五位申请核查试卷的学生试卷一一拍照,将拍好的照片发给专业老师,经专业老师认真核查后,及时将核查结果反馈给学生。两位老师长途跋涉,不惧疫情,只因为在他们的心目中,每一位学生的要求都值得被尊重。

 

以上是体育博彩 全体教职工为此次线上教学所做的点点滴滴,24日正式开课在即,老师们正在以昂扬的斗志积极备战中。在全院师生的共同努力下,商院有信心有能力按照学校要求保质保量完成线上教学工作。

 

宁波大学 | 高层次人才招聘公告 | 管理入口

线上体育博彩 ©Copyright All rights reserved
 
联系电话(传真): 0574-87600396